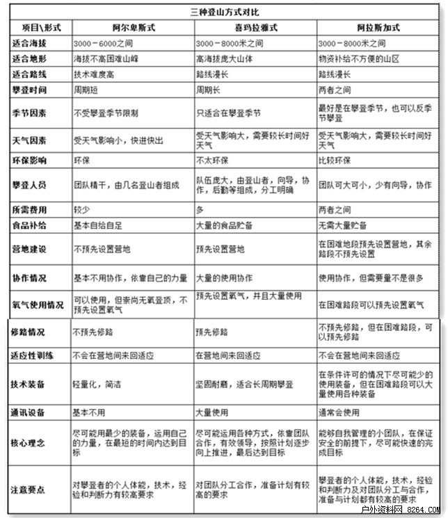
登山方式粗略的可以分为阿尔卑斯式、喜马拉雅式、阿拉斯加式。
阿尔卑斯式攀登
阿尔卑斯式攀登起源于阿尔卑斯山区,简称阿式攀登,是一种强调依靠自力,采用尽可能少的装备,快速大胆的攀登并安全返回的登山方式。这种登山方式常常表现为2-3名能力相近的伙伴,以尽可能轻便的装备,快速的攀登一座山峰并且在中途不借助他人的补给。快速,大胆,高难度路线,极少的装备是阿尔卑斯式攀登的特点,而公平、自主和快速是阿尔卑斯式攀登风格和精髓。
公平:
阿式攀登中,一个人/一个绳队用自己的能力、判断以及运气,来对付山区所拥有的各种障碍。登山者不会在攀登之前,通过固定的营地和路绳帮助他们通过危险而高难的地段,或者运用大批的夏尔巴或协作,来降低挑战。对许多阿尔卑斯式登山高手来说,他们如何去尝试到达一座顶峰的风格,比他们实际上有没有冲顶来得更重要。
自主:
阿式攀登中,攀登者完全依靠自己的能力来挑战未知的山峰,而不依靠外界的力量帮助自己通过难点、保障安全,成功或失败,命运完全并只会掌握在自己手中。对于阿式攀登者来说,自主表示对山尊重,对自己诚实。
快速:
从风险管理角度,在危险的环境里面,快速就是安全!因此,快速是阿式攀登的精髓所在。如何提高攀登速度则决定于:体能、攀登技术、物资装备的重量以及准确的判断。
上个世纪70年代,以登山皇帝梅斯纳尔和库库奇卡为代表的登山家们开始尝试使用阿尔卑斯的方式攀登世界上的一些8000米级别山峰,这些登山家们只携带很少的装备,单人或者双人攀登那些8000米级别的山峰,创造了很多纪录,也发展和延续了这种优雅快速的登山方式。
喜马拉雅式攀登
与阿尔卑斯式攀登对应的是喜马拉雅式攀登,也称为围攻式攀登,是早期攀登者为了完成喜马拉雅和喀喇昆仑地区极高海拔山峰而广泛采用的一种强调团队协作,稳步推进的攀登方式。常常表现为多人团队进行攀登,铺设路绳,多次向营地运输物资,较长的登山周期,雇佣高山协作以辅助。
喜马拉雅式攀登时往往会设立大本营,存储较多的物资,制定好攀登计划,雇佣高山协作辅助攀登,在攀登前会多次向营地运送物资,并且在险要路段上铺设路绳,攀登队员在团队中各司其职,有人负责修路,有人负责运送物资,有人负责攀登。
阿拉斯加式攀登
阿尔卑斯式强调个体攀登、直达顶峰,喜马拉雅式则讲究团队协作、步步为营,二者相结合便是阿拉斯加式攀登。这种攀登方式在阿拉斯加地区非常常见,在这里登山,要求登山者独立自主,公平的对待山峰,但是又采用了固定营地和路绳的方式,以应对以麦金利峰为代表的路线漫长、补给困难的情况。
三者对比而言,阿尔卑斯式攀登是人类锐意进取不断突破精神的体现;喜马拉雅式登山则表现了人类团结协作,周密计划达成目标的能力;阿拉斯加式则是鉴于特殊山峰环境而出现的介于两者之间的攀登方式。这几种攀登方式都是人类的利用自身优势创新和取得突破的不同表现,并无优劣之分,攀登时也没有必要刻意追求和避免。
在实际应用中,他们也适用于不同环境,可以根据攀登的环境选择相应的攀登方式。
常见的登山方式有哪些
作者: 孙斌
2016-09-27 14:45


















国外号码请输入国家代码,收不到验证码,联系管理员微信:zhb7171608 















网友评论
还没有评论,沙发等你来抢